Date Published December 18, 2018 - Last Updated February 13, 2019
This year, the HDI SupportWorld publishing calendar included the topics of workforce management, metrics, knowledge management, service management, and customer experience. As one would expect, those topics are indeed directly relevant to the role of being a service and support manager.
To wrap up the year, the topic on the calendar is “The State of Tech Support.” As the “consumerization of IT” trend is eclipsed by a focus on “customer experience” and “digital transformation,” the state of tech support is, as always, growing in scope and importance. Service and support managers have to extend their skill sets to perform their roles within our digitally transformed world.
Service and support managers will benefit from insights into their role within the growing need for tech support because, as our colleagues in the human resources department will tell you, having role clarity increases the value we create and deliver in the workplace. These insights into role clarity are useful for any manager who is running a shared service organization, including IT. More than a decade ago, my understanding of my role as a service manager was exponentially increased by a Harvard Business Review article titled “Mastering the Three Worlds of Information Technology.”
This article will revisit the three worlds of IT concept within the context of service management and extend those concepts into today’s world of customer experience and digital transformation. First, a quick review of the excellent article by Andrew McAfee.
Discovering New Worlds of IT
I highly recommend reading the original article in its entirety. But for now, a quick review. There are three main concepts in the article that service managers need to understand:
- IT is one of the latest in a series of world-changing “general purpose technologies” (GPTs) (i.e., innovations so important that they cause jumps in an economy’s normal march of progress).
- “GPTs deliver greater benefits as people invent or develop complements that multiply the power, impact, and uses of GPTs.”
- “[Leaders] need to stop looking at IT projects as technology installations and start looking at them as periods of organizational change that they have a responsibility to manage.”
The article goes on to flesh out four “work-changing” organizational complements: better skilled workers, higher levels of teamwork, redesigned processes, and new decision rights. Research cited shows that some kinds of information technologies can deliver results without the complements, other kinds allow the complements to emerge over time, and that still others impose the complements they need. Based on those differences in the need to have certain complements in order to gain the benefit of the information technology, IT can be classified into three varieties of work-changing IT:
-
Function IT: I think of this as IT systems that are designed and used for a specific purpose, usually within one department, such as computer-aided design or recipe management. These can be adopted without complements, but impact increases when complements are in place.
-
Network IT: I think of this as daily productivity tools and infrastructure, such as e-mail, instant messaging, internal social media, client computing systems, local area networking, etc. These technologies let complements emerge over time, but don’t specify sequence or tasks, and usage is optional.
-
Enterprise IT: This includes things like Enterprise Resource Planning (ERP) systems, Customer Relationship Management (CRM) systems, Supply Chain Management (SCM) systems, etc. These technologies impose the complements, and usage is mandatory.
In our role as service managers, the way we create and deliver value is slightly different depending on which category of work-changing IT we are delivering services against. Service desk managers will spend most of their team’s effort supporting what the HBR article calls Network IT, while managers of application support teams will spend most of their team’s effort supporting the Function IT and Enterprise IT types. Managers of infrastructure support groups will focus on supporting the underlying components that deliver all three types.
Before bridging these concepts to today’s changes in the use of IT, it is worthwhile to examine the role of a service and support team in the three worlds of IT context. The diagram below shows a greatly simplified, service-operations-oriented “value network,” where some kind of value (in the green shapes) is exchanged between a business unit (i.e., “the business”), the end users, and a service/support team. Those value interactions include funding (dollar value) and productivity (business value). The service provider demonstrates value in its service levels and its service quality, which is measured by the value reflected in customer satisfaction.

With that in mind, the role of the service and support manager is to monitor and optimize the use of people, process, and tools to perform services that deliver the designed value. The four complements of better-skilled workers, higher levels of teamwork, redesigned processes, and new decision rights in the HBR article allow work-changing IT to greatly increase the value represented by the end user’s productivity. Therefore, the service manager’s role is to support each of the work-changing complements within the company. The diagram below summarizes the concept of three worlds of work-changing IT.

The increasing use of IT in every aspect of business is what is causing the demand for tech support to rapidly grow in scope and importance. Pervasive internet access, consumer technology adoption, and “digital” business models create four new digital complements by extending the work-changing complements outside of your company to your customers, vendors, and suppliers:
- Technology-enabled interactions (i.e., online ordering and mobile applications)
- Value-based exchanges (i.e., social media, online platforms)
- Frictionless interchanges (i.e., electronic data interchange, analytics, virtual companies)
- Matrixed content creation and consumption (i.e., crowd sourcing, social media promotions)
These digital transformation complements create at least one new category of IT we can call “Digital IT.” Also, driven by the pervasiveness of, and dependence on technology, another category arises from the higher likelihood and impact of technology-based risks; we can call this “Risk Management IT.”
-
Digital IT: Extends the execution of discrete tasks, facilitation of interactions, and execution of business processes outside of the enterprise to customers, vendors, and suppliers. It increases the control over of the IT lifecycle by non-IT departments and increases the impact of IT-related risks to the enterprise.
-
Risk Management IT: Expands the perimeters of information security as technology extends outside of the enterprise to customers, vendors, and suppliers.

We can add a sixth category as the complements are extended again, but this time they are extended to things instead of people. Technologies like smart devices, mesh networks, embedded digital design, and automation/autonomy is already making a category called “Internet of Things IT” commonplace.
-
Internet of Things IT (IoT): Embeds information technology capabilities into physical objects to “digitize” the physical world.
Cognitive computing technologies like machine learning, speech recognition, and natural language processing creates a seventh category as the complements are extended yet again, this time to computers instead of things or people.
-
Cognitive IT: Extends the complements to computers and software that aid and direct processes, exchanges, analysis, and interactions.
The Role of Technical Support
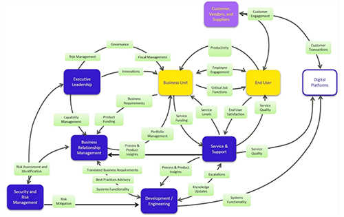
Technical support is not the only thing that IT does. Shown below is a diagram of a more extended value network for IT, which attempts to give a broader picture of the value interactions that include a service-design and service-strategy orientation. This extended, albeit complicated, view should extend the understanding of the service and support manager’s role in the context of the “worlds of IT.”

Click to Enlarge
This extended value network includes areas of IT (or any other shared service) beyond service and support, as well as digital platforms and some aspects of customer interactions. When you add these other elements, the role of technical support expands to include sharing insights about processes and IT products that are learned while delivering support, as well as using knowledge to improve service levels and service quality. The introduction of digital platforms adds a requirement for quality services that directly support customers, vendors, and suppliers. Each world of IT has nuances and variations that emphasize different parts of the value network.
Service and support managers are colleagues to those responsible for development, engineering, security, and business relationship management. Therefore, service and support managers should promote the full value of technical support by understanding and engaging at different levels in all the value exchanges between their end users, their business units, the business unit’s customers, and the rest of IT.
I’ve said above that the role of the service and support manager is to monitor and optimize the use of people, process, and tools to perform services that deliver the designed value. I’ve also said that the service manager’s role is to support each of the work-changing complements within the company, allowing work-changing IT to greatly increase the value represented by the end user’s productivity. But in today’s digitized and smart object world, the support of technologies that change the way people work is just table stakes. The need for technical support is as pervasive as the use of technology in all aspects of business operations.
The role of the service and support manager is to monitor and optimize the use of people, process, and tools to deliver value.
As noted above, information technology is one of the latest in a series of world-changing general purpose technologies or innovations that are so important they cause jumps in an economy’s normal march of progress. Consider that your service team supports work-changing complements that allow work-changing IT to greatly increase the value represented by the end user’s productivity. Pervasive internet access, consumer technology adoption, and digital business models are extending work-changing complements outside of your company to your customers, vendors, and suppliers. IoT and cognitive computing are extending smart object complements further to things and computers.
With all these considerations in mind, service and support managers can embrace the reality that technical support is a cornerstone for the delivery of value and management of risk for all of the company’s stakeholders. This represents an increase in the responsibilities of technical support professionals and carries with it a requirement to extend our skill sets to include business acumen, financial expertise, customer experience design, risk management, collaboration, and innovation.
Bill Payne is a results-driven IT leader and an expert in the design and delivery of cost-effective IT solutions that deliver quantifiable business benefits. His more than 30 years of experience at companies such as Pepsi-Cola, Whole Foods Market, and Dell, includes data communications consulting, messaging systems analyst, managing multiple infrastructure support and engineering teams, medical information systems deployment, retail and infrastructure systems management, organizational change management, and IT service management consulting. Leveraging his experience in leading, managing, and executing both technical and organizational transformation projects in numerous industries, Bill currently leads his own service management consulting company. Find him on
LinkedIn
, and follow him on Twitter
@ITSMConsultant
.